Упр.15 ГДЗ Макарычев Миндюк 9 класс (Алгебра)
Решение #1
Решение #2

Рассмотрим вариант решения задания из учебника Макарычев, Миндюк, Нешков 9 класс, Просвещение:
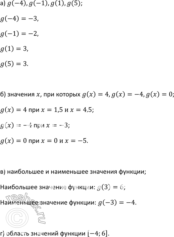
15. На рисунке 6 изображён график функции у = g(x), областью определения которой служит отрезок [-6; 5]. С помощью графика найдите:
а) g(-4), g(-1), g(1), g(5);
б) значения х, при которых g(x) = 4, g(x) = -4, g(x) = 0;
в) наибольшее и наименьшее значения функции;
г) область значений функции.
*размещая тексты в комментариях ниже, вы автоматически соглашаетесь с пользовательским соглашением