Упр.81 ГДЗ Алимов 10-11 класс (Алгебра)
Решение #1
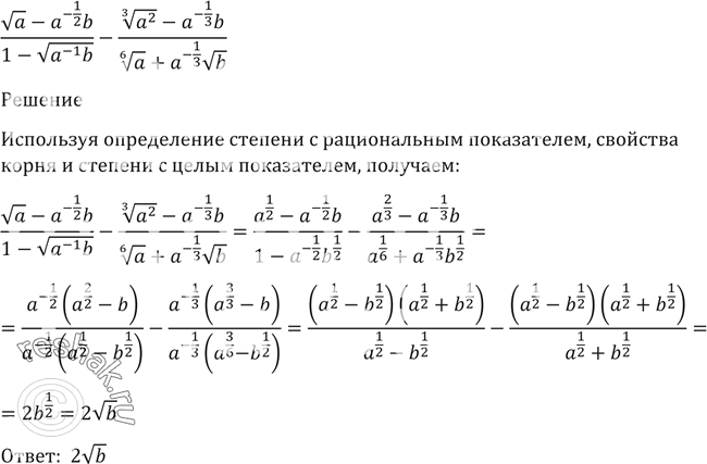
Решение #2
Рассмотрим вариант решения задания из учебника Алимов, Колягин, Ткачёва 10 класс, Просвещение:
Отправить другу:
*размещая тексты в комментариях ниже, вы автоматически соглашаетесь с пользовательским соглашением
