Практическая работа 5 ГДЗ Габриелян Остроумов 9 класс (Химия)

Решение #1

Изображение Практическая работа 5 ПОЛУЧЕНИЕ УГЛЕКИСЛОГО ГАЗА. КАЧЕСТВЕННАЯ РЕАКЦИЯ НА КАРБОНАТ-ИОНЫ1. В две пробирки налейте по 20 капель дистиллированной воды и добавьте но...
Дополнительное изображение

Рассмотрим вариант решения задания из учебника Габриелян, Остроумов, Сладков 9 класс, Просвещение:
Практическая работа 5
ПОЛУЧЕНИЕ УГЛЕКИСЛОГО ГАЗА. КАЧЕСТВЕННАЯ РЕАКЦИЯ НА КАРБОНАТ-ИОНЫ

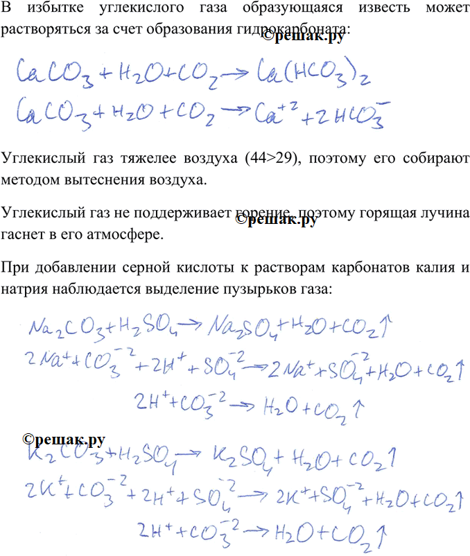
1. В две пробирки налейте по 20 капель дистиллированной воды и добавьте но 3—4 капли раствора фиолетового лакмуса. В третью пробирку внесите примерно 20 капель раствора известковой воды. Установите пробирки в гптатив. Туда же поместите и три пустые пробирки.

2. В прибор для получения газов внесите 2—3 небольших кусочка мрамора и закрепите прибор в лапке штатива. В воронку налейте немного соляной кислоты, чтобы она покрывала кусочки мрамора. Газоотводную трубку прибора опустите в пробирку с водой, подкрашенной раствором лакмуса. Что наблюдаете? Запишите уравнения реакции в молекулярной и ионной формах.

3. Пропускайте выделяющийся оксид углерода(4) через воду до тех пор, пока раствор лакмуса не приобретёт красную окраску. Объясните наблюдаемое и запишите уравнения реакции в молекулярной и ионной формах.

Сравните окраску раствора с окраской раствора в контрольной пробирке.

4. Промойте конец газоотводной трубки в стакане с водой. После этого конец газоотводной трубки перенесите в пробирку с известковой водой и пропускайте газ до помутнения раствора (рис. 49).

5. Продолжайте пропускать газ через помутневший раствор. Что наблюдаете? Запишите уравнения реакции в молекулярной и ионной формах.

Примечание. Если скорость выделения газа замедлилась, то в пробирку с мрамором можно добавить немного соляной кислоты.

6. Промойте конец газоотводной трубки в стакане с водой. Перенесите газоотводную трубку в четвёртую пробирку, опустив её до дна пробирки. Соберите газ методом вытеснения воздуха (почему именно этим методом?).

7. Зажгите лучинку и внесите её в пробирку. Что наблюдаете? Объясните наблюдаемое.

8. В одну чистую пробирку налейте 2 мл раствора карбоната натрия, в другую — 2 мл раствора карбоната калия. Добавьте в каждую пробирку 1— 2 мл раствора серной кислоты. Что наблюдаете? Запишите уравнения реакций в молекулярной и ионной формах.

Разберите установку и приведите в порядок рабочее место.

Оформите отчёт.
*Цитирирование задания со ссылкой на учебник производится исключительно в учебных целях для лучшего понимания разбора решения задания.
*размещая тексты в комментариях ниже, вы автоматически соглашаетесь с пользовательским соглашением