Лабораторный опыт 43 ГДЗ Габриелян Остроумов 9 класс (Химия)

Решение #1

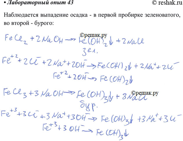
Изображение В одну пробирку налейте 2 мл раствора сульфата железа(II), в другую — такой же объем раствора хлорида железа(III). В каждую пробирку добавьте по 1 мл раствора гидроксида...

Рассмотрим вариант решения задания из учебника Габриелян, Остроумов, Сладков 9 класс, Просвещение:
В одну пробирку налейте 2 мл раствора сульфата железа(II), в другую — такой же объем раствора хлорида железа(III). В каждую пробирку добавьте по 1 мл раствора гидроксида натрия. Что наблюдаете? Каков цвет образующихся осадков?
*Цитирирование задания со ссылкой на учебник производится исключительно в учебных целях для лучшего понимания разбора решения задания.
*размещая тексты в комментариях ниже, вы автоматически соглашаетесь с пользовательским соглашением