№782 ГДЗ Рымкевич 10-11 класс (Физика)
Решение #1
Решение #2
Решение #3

Рассмотрим вариант решения задания из учебника Рымкевич 10-11 класс, Дрофа:
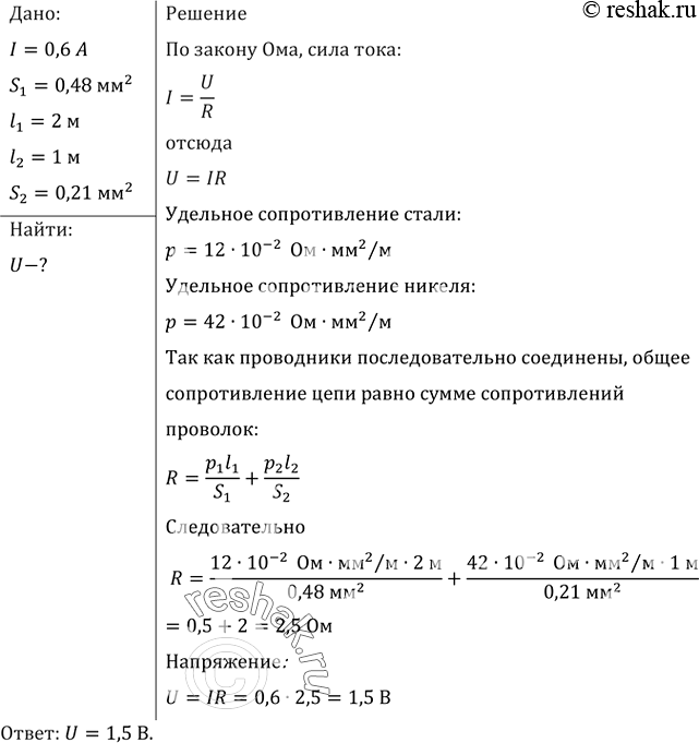
Участок цепи состоит из стальной проволоки длиной 2 м и площадью поперечного сечения 0,48 мм2, соединенной последовательно с никелиновой проволокой длиной 1 м и площадью поперечного сечения 0,21 мм2. Какое напряжение надо подвести к участку, чтобы получить силу тока 0,6 А?
*размещая тексты в комментариях ниже, вы автоматически соглашаетесь с пользовательским соглашением