№775 ГДЗ Рымкевич 10-11 класс (Физика)
Решение #1
Решение #2

Рассмотрим вариант решения задания из учебника Рымкевич 10-11 класс, Дрофа:
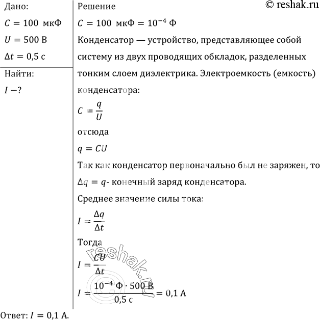
Конденсатор емкостью 100 мкФ заряжается до напряжения 500 В за 0,5 с. Каково среднее значение силы зарядного тока?
*размещая тексты в комментариях ниже, вы автоматически соглашаетесь с пользовательским соглашением